• Ana Sayfa
  • Kurumsal
  • Mevzuat
  • Teşkilat
    • Merkez Teşkilat
    • Bölge Müdürlükleri
  • İstatistik
  • Ülkeler
  • Haberler
    • Ekonomi Haberleri
    • Ülkelerden Ticari Haberler
    • Kurumsal Haberler
  • Destekler
  • E-Hizmetler
    • E-İşlemler
    • Kamu Hizmet Envanteri
    • Bakanlık Evrak Sorgulama
  • İletişim
  • Web E-Posta

BİTLİS TİCARET İL MÜDÜRLÜĞÜ
  • ANA SAYFA
  • KURUMSAL
    • Prof. Dr. Ömer Bolat (Ticaret Bakanı)
    • Mahmut GÜRCAN (Bakan Yardımcısı)
    • Mustafa TUZCU (Bakan Yardımcısı)
    • Ö. Volkan AĞAR (Bakan Yardımcısı)
    • Sezai UÇARMAK (Bakan Yardımcısı)
    • Bakanlık Tanıtım Filmi
    • Yayınlar
    • Misyon & Vizyon
    • İnsan Kaynakları
    • Organizasyon Şeması
    • Kurumsal Kimlik
    • Strateji ve Mali Yönetim
    • Bilgi Güvenliği Politikamız
    • Tarihçe
  • TEŞKİLAT

    Merkez Teşkilatı (Alfabetik)

    • Özel Kalem Müdürlüğü
    • Basın ve Halkla İlişkiler Müşavirliği
    • Bilgi Teknolojileri Genel Müdürlüğü
    • Destek Hizmetleri, Tasfiye İşleri ve Döner Sermaye Genel Müdürlüğü
    • Esnaf, Sanatkârlar ve Kooperatifçilik Genel Müdürlüğü
    • Etik Komisyonu
    • Gümrükler Genel Müdürlüğü
    • Gümrükler Muhafaza Genel Müdürlüğü
    • Hukuk Hizmetleri Genel Müdürlüğü
    • İç Denetim Birimi Başkanlığı
    • İç Ticaret Genel Müdürlüğü
    • İhracat Genel Müdürlüğü
    • İthalat Genel Müdürlüğü
    • Personel Genel Müdürlüğü
    • Rehberlik ve Teftiş Başkanlığı
    • Serbest Bölgeler Genel Müdürlüğü
    • Strateji Geliştirme Başkanlığı
    • Ticaret Araştırmaları ve Risk Değerlendirme Genel Müdürlüğü
    • Tüketicinin Korunması ve Piyasa Gözetimi Genel Müdürlüğü
    • Uluslararası Anlaşmalar ve Avrupa Birliği Genel Müdürlüğü
    • Uluslararası Hizmet Ticareti Genel Müdürlüğü
    • Ürün Güvenliği ve Denetimi Genel Müdürlüğü

    Bölge Müdürlükleri

    • Batı Akdeniz Güm. ve Dış Tic. Bölge Müd. (Antalya)
    • Batı Marmara Güm. ve Dış Tic. Bölge Müd. (Tekirdağ)
    • Doğu Akdeniz Güm. ve Dış Tic. Bölge Müd. (Hatay)
    • Doğu Anadolu Güm. ve Dış Tic. Bölge Müd. (Van)
    • Doğu Karadeniz Güm. ve Dış Tic. Bölge Müd. (Trabzon)
    • Doğu Marmara Güm. ve Dış Tic. Bölge Müd. (Kocaeli)
    • Ege Güm. ve Dış Tic. Bölge Müd. (İzmir)
    • Fırat Güm. ve Dış Tic. Bölge Müd. (Malatya)
    • GAP Güm. ve Dış Tic. Bölge Müd. (Gaziantep)
    • Gürbulak Güm. ve Dış Tic. Bölge Müd. (Ağrı)
    • İpekyolu Güm. ve Dış Tic. Bölge Müd. (Şırnak)
    • İstanbul Güm. ve Dış Tic. Bölge Müd. (İstanbul)
    • Kaçkar Güm. ve Dış Tic. Bölge Müd. (Artvin)
    • Orta Akdeniz Güm. ve Dış Tic. Bölge Müd. (Mersin)
    • Orta Anadolu Güm. ve Dış Tic. Bölge Müd. (Ankara)
    • Orta Karadeniz Güm. ve Dış Tic. Bölge Müd. (Samsun)
    • Trakya Güm. ve Dış Tic. Bölge Müd. (Edirne)
    • Uludağ Güm. ve Dış Tic. Bölge Müd. (Bursa)

    İlgili Kuruluşlar

    • Helal Akreditasyon Kurumu
    • Türk Eximbank

    İlişkili Kuruluşlar

    • Rekabet Kurumu

    Yurtdışı Teşkilatı

    • Uluslararası Kuruluşlar Nezdinde Daimi Temsilciliklerimiz
    • Ticaret Müşavirliklerimiz ve Ataşeliklerimiz

    İl Müdürlükleri

    Serbest Bölge Müdürlükleri

    • Serbest Bölge Müdürlükleri
  • MEVZUAT
  • İSTATİSTİK
    • Bakanlık İstatistikleri
    • Dış Ticaret İstatistikleri
    • Gümrük İşlem Süreleri
    • Serbest Bölgeler İstatistikleri
    • Temel İstatistikler
    • Ekonomik Görünüm
    • Araştırma ve Raporlar
    • İstatistiki Veri Kaynakları
  • ÜLKELER
  • İLETİŞİM
    • Bakanlık İletişim Bilgileri
    • Bakanlık Yurtdışı Teşkilatı
    • Serbest Bölge Müdürlükleri
    • Bölge Müdürlükleri
    • Ticaret İl Müdürlükleri
    • Web E-Posta
    • Site Haritası
    • Çağrı Merkezi
    • Sıkça Sorulan Sorular
  • ENGLISH
  • E-HİZMETLER
    • E-İşlemler
    • Kamu Hizmet Envanteri
    • Bakanlık Evrak Sorgulama
  • Teşkilat Şeması
  • İl Müdürü
  1. Ana Sayfa
  2. Kurumsal

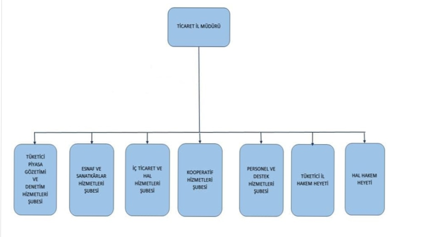
Teşkilat Şeması

 

 

 

 

SÖĞÜTÖZÜ YERLEŞKESİ
Söğütözü Mahallesi Nizami Gencevi Caddesi 63/1 06530 Çankaya / ANKARA

+90 312 204 75 00

ESKİŞEHİR YOLU YERLEŞKESİ
Dumlupınar Bulvarı No: 151 Eskisehir Yolu 9. Km. 06800 Çankaya / ANKARA

+90 312 204 75 00

2019 ticaret.gov.tr. Tüm Hakları Saklıdır.